beat365正版(中国)-唯一官方网站
集团首页
|
站内导航
集团首页
网站首页
公司概况
beat365正版简介
组织机构(职能职责)
公司领导
党建工作
国际合作
校际合作
因公出访
教师项目
员工项目
外籍教师
国际会议
外事接待
留学内工大
beat365正版介绍
beat365正版是什么
教学工作
下载专区
因公出访
教师项目
员工项目
国际会议
来华留学
规章制度
国家制度
集团规章制度
公司(处)规章制度
经理信箱
当前位置:
网站首页
>>
公告
>> 正文
公告
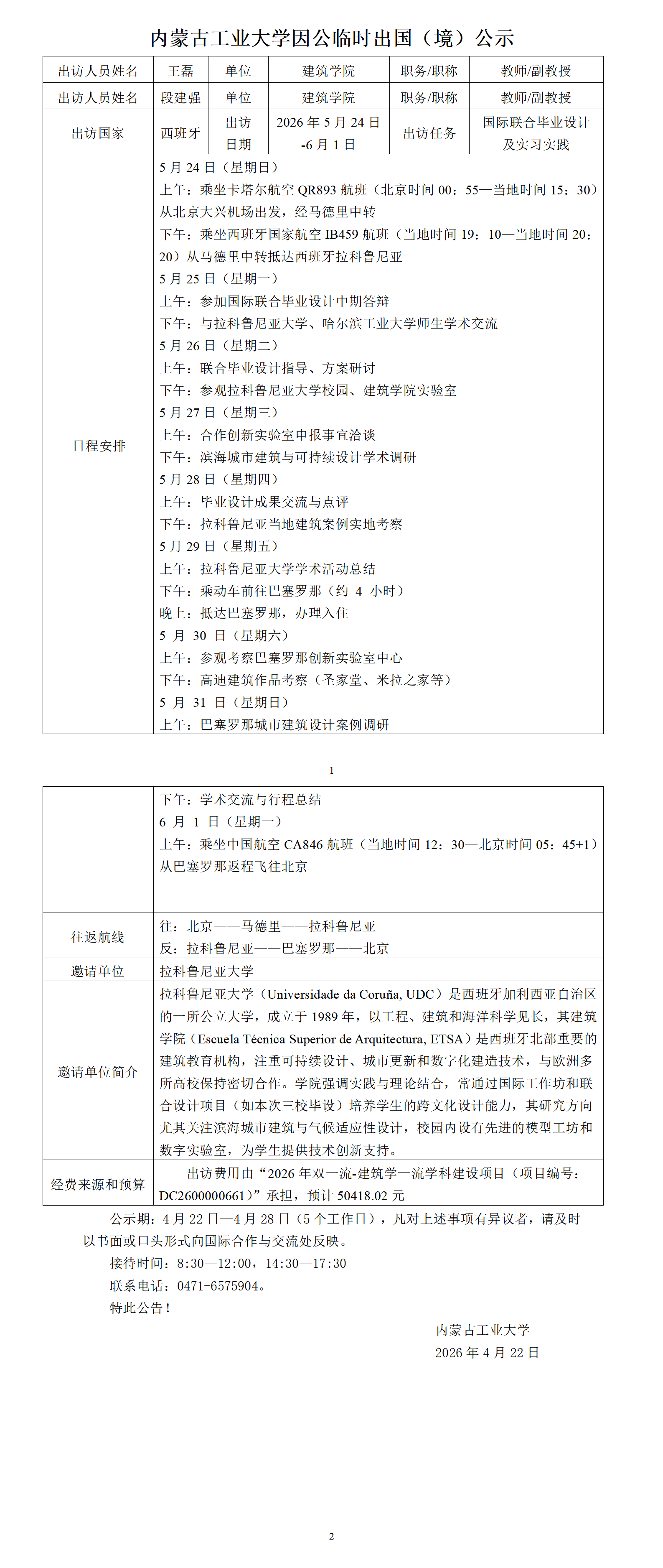
beat365正版王磊等2人因公临时出国(境)公示
时间:2026-04-22 10:51 浏览数:次 来源:
下一条:
beat365正版郝占国等8人因公临时出国(境)公示